觀點(www.guandian.cn)向來以提供迅速、準確的房地產資訊與深度內容給房地產行業、金融資本以及專業市場而享譽業內。公眾號ID:guandianweixin
作者:克而瑞研究中心
來源:克而瑞地產研究(ID:cricyjzx)
百強12月單月業績同比降低35.2%

2021年12月,TOP100房企實現銷售操盤金額9940.1億元,單月業績規模較上月環比增長32.4%,同比降低35.2%。從全年來看,2021年百強房企呈現先揚后抑的走勢,二季度特別是下半年之后市場降溫明顯,百強房企單月業績增速由正轉負且降幅不斷擴大。截至12月末累計銷售操盤金額較2020年同比降低3.5%,規模房企銷售增速罕見出現負增長。
從企業表現來看,38家典型上市房企中,12月超7成房企單月業績同比降低,其中近半數房企同比降幅大于40%,9家房企單月業績同環比雙降。僅碧桂園、招商、華潤、龍湖、越秀等實現了較高的單月業績同比增長。截至12月末,38家典型上市房企中有18家企業累計業績同比負增長,銷售規模負增長的企業數量較2020年有明顯提升。
展望2022年,規模房企整體的業績預期將更為謹慎,仍會有一定規模的房企將面臨負增長困境。目前,預期的市場底尚未真正到來,短期內房地產市場仍難言樂觀,全國商品房銷售規模將步入無增長時代。同時,新常態下規模房企整體經營邏輯將加速向“以銷定投”轉變,更好地平衡財務杠桿、提升運營管控效率,防范風險、降本增效。此外,在當前行業盤整期,回歸產品、加強產品力打造、提高產品適銷性,也應是企業的關注重點。

本月上海、北京、杭州等熱門一二線城市集中供地,典型房企本月投資力度有所反彈,量價齊升,投資規模與9月相當。本月30家典型房企新增土儲總建面1298萬平方米,環比上升3.9倍;新增土地成交價格1134億元,環比上升5.4倍。平均樓板價8739元/平方米,與上月相比上升31%。得益于12月集中供地密集開拍,投資聚焦一二線城市,拉高平均樓板價。
以國企、央企為主等穩健型房企投資拿地保持穩定。本月部分房企仍保持相對積極、穩健的態勢,主要是以國企央企為主,如保利、華潤和中海等數月保持穩定拿地,其中保利發展連續兩月投拓金額居監測房企首位。此外還有龍湖等財務相對穩健的企業,單月投資力度位于30家監測房企頭部。從成交結構來看,30家典型房企本月一二線城市占比較高,拿地金額占比74%,杭州、上海領跑。區域分布方面,30家典型房企中,投資55%位于長三角,中西部、珠三角、環渤海分別為19%、17%、9%,長三角持續領跑,形成“一超”局面。
雖然年末融資、供地等政策面釋放了一定的利好信號,但從當前企業的銷售以及融資情況來看,依舊面臨較大的困難。所以短期市場觸底反彈的基礎并不牢靠,預計投資力度的修復仍需要經過3-6個月的調整期。在三穩的預期下,未來各城地價仍有下調空間,如果2022年第一輪集中供地仍然熱度低迷,不排除第二輪集中供地將持續降地價的可能性,因此建議房企關注第二輪集中供地的機會,投資時嚴格把控風險,同時也關注大量城投公司拿地后的合作開發訴求。
03 企業融資 融資仍處低位 12月房企新增融資額環比下降10%

融資總量:2021年12月100家典型房企的融資總量為702.21億元,環比下降10%,同比下降48%。房企融資“冰凍”解封雖得以推進,但當前機構融資仍是偏向財務狀況較好的房企,12月融資量仍屬于年內低位。從融資結構來看,境內債權融資434.05億元,環比下降13.5%,同比下降11.1%;境外債權融資166.52億元,環比上升35.0%,同比下降58.1%;本月資產證券化融資82.57億元,環比上升4.9%,同比下降79.6%。而全年來看,全年融資量13038億元,同比下降26%,近五年來融資量首次出現負增長,同時達到五年來最低點。其中,2021下半年以來,受房企商票違約、債券違約等多方面的影響,房企的融資量8月以后均不足千億元。
融資成本:2021年100家典型房企新增債券類1融資成本5.29%,同比下降0.93pct,其中境外債券融資成本達7.05%,下降1.01 pct,境內債券融資成本4.06%,下降0.43 pct。單月來看,12月房企融資成本4.52%,環比上升0.72pct,同比下降2.40pct。其中境外融資成本7.02%,環比下降6.48pct;境內融資成本3.73%,環比上升0.31 pct,同比下降1.47pct。境內發債的企業中,融資利率在2.98%-6.80%間,政策的密集發聲下房企發債有所松綁,更多的企業可以進行發債,是以成本區間有所擴大。

企業表現:本月融資總量最高的企業為華潤置地,融資總量約83.61億元,主要是發行了25億元的公司債,此外進行了多筆境外銀行貸款,還發行了資產證券化產品。從企業梯隊來看,2021年月平均額最大為TOP10房企,平均融資額416.93億元,融資總額同比上升1.10%,唯一一個同比上漲的梯隊;TOP31-50梯隊融資總額同比降幅最大,降幅達到45.03%。成本來看,4個梯隊均同比下降,其中TOP10梯隊降幅最大達到1.81pct,其融資成本也最低,為4.18%。

04 營銷策略 造節和主題營銷仍為載體 活動互動性增強

臨近年末,房企把握雙十二和年終節點,以造節和主題活動為主要載體推出營銷活動。從市場來看,12月市場略有回升,29個重點監測城市商品住宅成交面積環比增長16%,同比下降35%。其中,一線城市穩步修復,成交環比增長6%,同比仍下降30%。25個二、三線城市企穩回升,環比增長19%、同比仍跌36%。從營銷來看,本月房企營銷仍然積極,臨近年末,碧桂園、綠地、綠城、融創等一眾房企紛紛推出了雙十二和年終營銷活動,形式上仍然以造節和主題活動為主。
12月房企主要營銷方式仍是“造節”和“主題活動”,在互動性方面有所創新。折扣力度平穩仍維持在9折之上,少數特價房和清尾房折扣下探,像山西融創中心的商鋪可以給到7折折扣。從營銷方式來看,本月陽光城以“盡情盡興雙十二”為主題,各個大區結合地域情況設置分話題,并且本次年終活動還升級房寶平臺傳播應用,推出線上互動小游戲。碧桂園則以“碧桂園暖冬惠家圓”為主題,讓消費者通過收集微信步數來參與活動,綠城的“綠粉年味歡購節”,同樣是讓消費者通過轉發活動來參與抽獎,且轉發越多抽獎機會越多。
2021年,我們關注到房企積極拓展了社群營銷、KOS營銷、IP營銷等手段,跨界聯合其他品牌擴大影響力。不過下半年伴隨著融資的收緊,市場行情快速轉冷之下,“工抵房”重現,特價房大量入市。展望2022年,在短期政策仍緊的大環境之下,企業營銷也要節衣縮食,減少無效開銷和花費。同時我們認為房企也將持續關注口碑的塑造,提升公信力,構筑正面的企業形象。總的來說,線上營銷仍然是趨勢,但是這種趨勢需要從技術、流程以及從業人員思維方式等多個方面來協同推進。
05 人事變動 謝琨任世茂集團執董 瑞安地產委任王穎為CEO

12月,房企高層人事動態信息數量較前一月基本持平,從108家監測企業的人事變動情況來看,房企對組織架構的調整仍在繼續,管理層的重整仍在深化,加之年終節點,高層大范圍變動時有發生。
12月13日,世茂集團控股有限公司發布公告,世茂集團控股有限公司連同其附屬公司宣布委任謝琨為執行董事。謝琨現為世茂集團高級副總裁,浙江及華中地區公司董事長兼總裁,其自2010年7月加盟世茂集團,并先后出任世茂集團副總裁和地區總裁、中南地區總裁及浙江地區公司董事長兼總裁。謝琨于1993年畢業于西南交通大學結構工程碩士專業,并分別于2009年及2016年在中歐國際工商學院及上海高級金融學院取得高級管理人員工商管理碩士學位。
12月30日,瑞安房地產有限公司宣布,任命王穎女士為公司首席執行官,任命張斌先生為瑞安新天地首席執行官。公告顯示,王穎此前為瑞安房地產的董事總經理,負責項目開發與資產管理。在升任首席執行官后,將全面負責集團的管理與運營,推動公司旗下項目的戰略增長,并貫徹落實董事會的企業戰略。
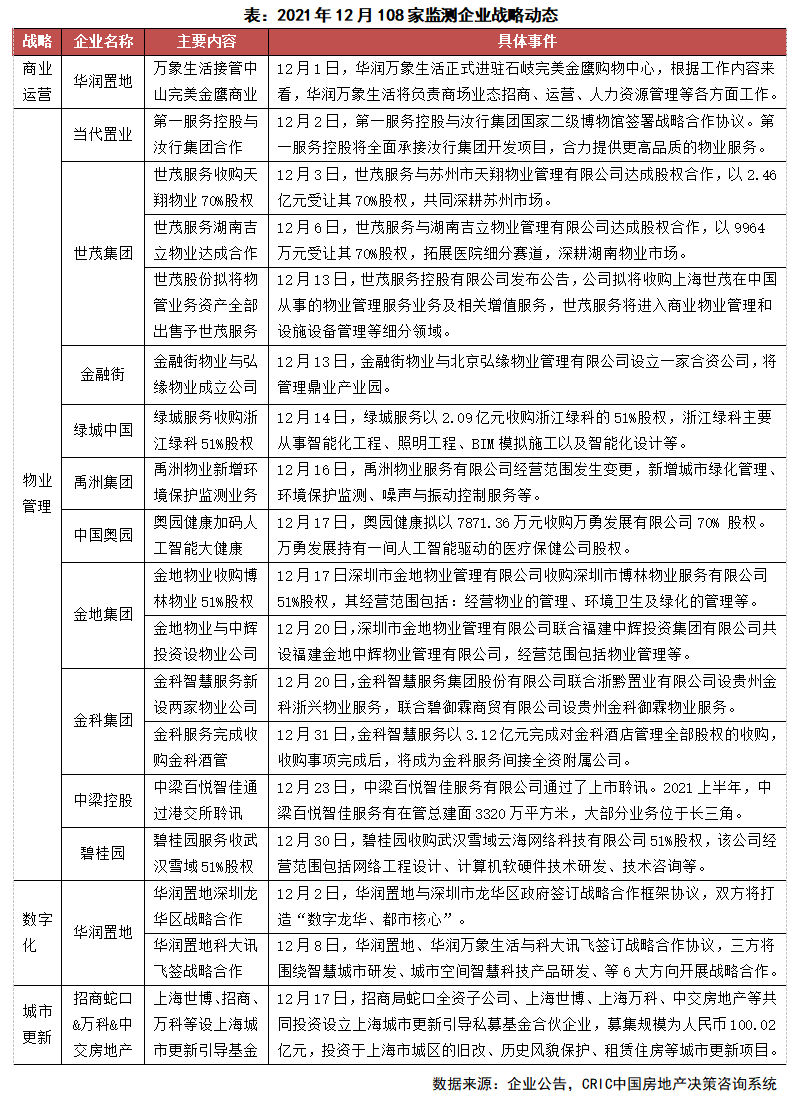
06 戰略動態 物管收購合并 城市更新基金再次發力

本月房企多元化業務多集中于物業管理,數字化相關方面維持原有熱度。多家房企旗下物管公司收購股權、設立新物業公司,奧園健康加碼人工智能大健康。華潤萬象生活商業版圖擴張,在管面積提升。華潤智慧城市方面表現突出,先后與龍華政府、科大訊飛合作。中梁百悅智佳服務通過上市聆訊,祥生活服務暫緩IPO進程。在基金方面,招商蛇口、萬科等大型房企與上海世博成立城市更新引導基金,聚焦上海舊城改造。
世茂服務與湖南吉立物業達成股權合作,拓展醫院細分賽道。12月6日,世茂服務與湖南吉立物業管理有限公司達成股權合作,以9964萬元受讓其70%股權,拓展醫院細分賽道,深耕湖南物業市場。此次合作是繼2020年11月與康橋物業合作后,再次布局醫院細分賽道,可見世茂服務持續看好醫院賽道。湖南吉立物業是湖南醫院物業市場的頭部企業,世茂服務與吉立物業合作,一方面有助于世茂服務在醫院物業服務領域的專業能力建設,另一方面有助于拓展湖南市場,提升區域內的項目規模。
上海世博、招商蛇口、萬科及中交房地產設100億上海城市更新引導基金,投資聚焦城市更新。12月17日,上海招商置業、上海地產城市更新投資、上海世博土地控股、上海萬科、中交房地產等公司共同簽署《上海城市更新引導私募基金合伙企業(有限合伙)協議》,上海城市更新引導私募基金合伙企業(有限合伙)注冊成立。該基金募集規模為人民幣100.02億元,投資領域聚焦于上海市城區的舊城改造、歷史風貌保護等城市更新項目,是繼21年6月800億城市更新基金后,又一支持上海城市更新的融資項目。城市更新所需資金量大、回報期長,城市更新基金解決了融資難題,且參與投資的房企可深度參與上海城市有機更新,提升舊改實力。
注:文章為作者獨立觀點,不代表資產界立場。
題圖來自 Pexels,基于 CC0 協議
本文由“克而瑞地產研究”投稿資產界,并經資產界編輯發布。版權歸原作者所有,未經授權,請勿轉載,謝謝!

克而瑞地產研究 











