專注于股權(設計、激勵、并購、基金、融資、IPO)領域解決方案設計。微信公眾號ID:laws51
作者:高慧珂
來源:中證鵬元評級(ID:cspengyuan)
一、從棚改到舊改到城市更新
我國全國性的棚改開始于2008年,2008年棚戶區改造被納入保障性安居工程,大規模推進實施。2008年至2014年,全國改造各類棚戶區2080萬套,這時期的棚改以實物安置為主。2015年國務院提出棚戶區改造的第一個三年計劃,且為了提高安置效率和助力房地產去庫存,貨幣化安置成為棚改的主角。2018年以來,棚改計劃開始見頂回落,根據2014年3月發布的《國家新型城鎮化規劃(2014~2020年)》,2020年應基本完成城市棚戶區改造的任務。

棚改接近尾聲,老舊小區改造接棒。2019年起,城鎮老舊小區改造被納入我國保障性安居工程,安排中央補助資金支持,老舊小區改造開始提速。2019年3月,《政府工作報告》中對城鎮老舊小區改造工作作出部署,2019年4月,住建部會同發改委、財政部聯合印發《關于做好2019年老舊小區改造工作的通知》,全面推進城鎮老舊小區改造。2019年6月19日國務院常務會議部署推進城鎮老舊小區改造工作,7月1日,國新辦舉行政策例行吹風會介紹城鎮老舊小區改造工作情況。2020年7月10日,國務院辦公廳發布《關于全面推進城鎮老舊小區改造工作的指導意見》(國辦發〔2020〕23號),明確了舊改的對象范圍和改造內容。
城市更新是隨著老舊小區改造的開展而提出的。2019年12月,中央經濟工作會議強調“加強城市更新和存量住房改造提升,做好城鎮老舊小區改造”。2021年3月,城市更新首次寫入政府工作報告,提出“實施城市更新行動”,并將城市更新列入十四五規劃文件中。《十四個五年規劃和2035年遠景目標綱要》中指出:加快轉變城市發展方式,統籌城市規劃建設管理,實施城市更新行動,推動城市空間結構優化和品質提升;加快推進城市更新,改造提升老舊小區、老舊廠區、老舊街區和城中村等存量片區功能;新型城鎮化建設工程中的城市更新為完成2000年底前建成的21.9萬個城鎮老舊小區改造,基本完成大城市老舊廠區改造,改造一批大型老舊街區,因地制宜改造一批城中村。
我國的城市更新實踐地方先行,當前深圳、廣州、上海等城市更新創新實踐的排頭兵已經形成了各具自身特色的城市更新模式。其定義方面,國家層面尚未對城市更新專門立法,但是深圳、廣州、上海發布了各自的城市更新條例。其中,《深圳經濟特區城市更新條例》于2021年年3月1日起施行;《上海市城市更新條例》于2021年8月25日正式發布;廣州于2021年7月發布了城市更新條例征求意見稿。三個城市對城市更新做出的具體定義如表1所示。

總結來看,各層次政策規章對城市更新的定義主要包括兩個方面的內容,即城市更新的目的和具體范圍。城市更新的目的在于對城市空間結構和功能的改善,不局限于基礎設施等環境的改善,還包括對歷史文化、城市風貌、業態等的修復和復興,且要從可持續發展、全域戰略統籌的角度去進行。從城市更新的范圍來看,主要包括老舊小區、老舊廠區、老舊街區和城中村等。
因此,我們總結城市更新與棚改、老舊小區改造的差異主要體現在以下三個方面:
首先,在范圍上,棚改、舊改是城市更新的一部分,城市更新的范圍更廣,除了棚戶區、老舊小區,城市更新的范圍還包括舊廠區、舊街區和城中村等。
其次,在開展模式上,棚改的重點是“拆”,舊改不涉及拆遷和安置,重點是“留改”,而城市更新的開展模式包括了“留改拆”。
最后,城市更新相比棚改、舊改,更注重空間上的統籌規劃、發展上的可持續、經濟業態上的布局等理念。
8月30日,住建部發布的《關于在實施城市更新行動中防止大拆大建問題的通知》就通過拆除比例、拆建比例、以及就地就近安置率等三大指標嚴格控制大規模拆遷和增建。因此,我們認為未來的城市更新是“留改拆”并舉的舊城改造,可以包含部分拆遷安置內容,但是其更注重空間上的統籌規劃、發展上的可持續、經濟業態上的布局等理念。所以,過去一段時間純粹的拆遷安置類棚改項目不屬于現階段城市更新范疇。

二、城市更新信用債發行案例
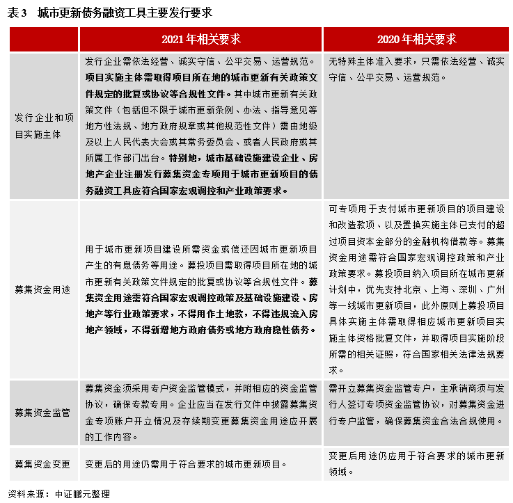
8月10日,交易商協會發布《債務融資工具注冊發行業務問答(第11期) 募集資金專項用于城市更新項目的債務融資工具》,對城市更新債務融資工具的發行做了相關要求。與2020年的要求相比,在發行企業和項目實施主體以及募集資金用途方面有更加規范的要求。

上海靜安投資(集團)有限公司于2020年9月18日發行了第一只城市更新債務融資工具,募集資金全部用于歸還銀行借款,穿透后償還的是靜安區72街坊舊區改造項目(簡稱“募投項目”)貸款。募投項目已列入上海市舊改計劃,項目建設內容包括房屋拆遷,將建成包括一幢180米超高層辦公塔樓、原址保留及復建歷史建筑約6,545.70平方米,以及六幢高層住宅,兼具“留改拆”。
據不完全統計,截至2021年8月底,信用債市場共發行5只城市更新債券,募集資金總額80億元,由3家發行人發行,即上海靜安投資(集團)有限公司、上海地產(集團)有限公司、珠海華發集團有限公司。債券類型上,有2只企業債、3只中期票據,具體見表4。

5只城市更新信用債具有以下幾個特征:
(1)募集資金用途方面,上海靜安投資(集團)有限公司將募集資金用于償還城市更新項目一級開發銀團貸款,其余2家發行人將募集資金直接用于城市更新項目。
(2)城市更新企業債券可以將部分募集資金用于補流,比例為30%和41.67%。城市更新中期票據則將募集資金100%用于城市更新項目。
(3)1只城市更新債的募投項目位于珠海,屬于拆除類城市更新項目,建設內容包括4 棟標志性塔樓、商業裙房及相關市政配套設施。前文所述的72街坊舊區改造項目是“留改拆”并舉的城市更新項目。上海地產(集團)有限公司的募投項目虹口區街坊舊區改造項目涉及的街坊為歷史風貌保護街坊,是“留改+獨立新建資金平衡項目”的開發模式,主要建設內容包括:房屋征收、歷史建筑復建修繕改造、資金平衡項目開發建設等。
(4)項目收益方面,上海市靜安區城市更新項目依靠項目自身實現收益平衡,項目收益來自建成后住宅及配套車位的出售收入及商辦物業資產出售或出租收入。上海市虹口城市更新項目的收益包括復建、修繕、改建類房屋運營收益以及新建資金平衡項目運營收益。珠海市城市更新項目的收益包括物業資產的出售和出租收入。
(5)3家發行人均是地方國有企業,上海靜安投資(集團)有限公司的唯一股東和實際控制人為上海市靜安區國資委;上海地產(集團)有限公司的唯一股東和實際控制人為上海市國資委,其承擔了上海市60%左右的舊改任務;珠海華發集團有限公司的唯一股東和實際控制人為珠海市國資委。發行人主體信用級別較高,為AA+級和AAA級。
(6)發行的城市更新債券的期限為3年或5年,屬中期限品種。
三、發行城市更新債券應注意的事項
首先,發行主體方面,城市更新的實施主體以城投公司、房地產公司為主,當前這兩類主體融資限制較多,若發行城市更新項目信用債,需要符合國家產業政策,不能違規增加地方政府債務。一般情況下,募集資金需要承諾不能用于依靠財政性資金的非經營性項目、不能用于支付土地購置費用、不用于貨幣化安置部分、不能用于商業地產投資項目(例如上海地產(集團)有限公司發行的城市更新債券募投項目建設內容有獨立的資金平衡項目,其承諾募集資金不用于獨立的商業地產部分)。
其次,目前我國城市更新的開展具有鮮明的地方特色,發行債券的城市更新項目合規性需要參照各地政策,取得相應的審批等合規文件。
第三,對于募投項目,需要符合《關于在實施城市更新行動中防止大拆大建問題的通知》的要求,純粹的拆除類城市更新項目未來并不適合,對于募投項目中涉及的部分拆除內容,需要按照相關規定,嚴格履行報批程序。
最后,募投項目的收益需要符合所選擇的發行債券類型要求,債務融資工具對項目收益沒有特別的覆蓋要求,而企業債券,則需要債券存續期內募投項目收益能夠投向項目債券資金的利息,運營期覆蓋總投資,發行時需要注意資金平衡問題。
注:文章為作者獨立觀點,不代表資產界立場。
題圖來自 Pexels,基于 CC0 協議
本文由“中證鵬元評級”投稿資產界,并經資產界編輯發布。版權歸原作者所有,未經授權,請勿轉載,謝謝!
原標題: 城市更新的界定及信用債發行實務

中證鵬元評級 










